555 Timer Bike Turn Signal

Fall 2023

555 Timer project developed for Junior Design

Inspiration

I often go on bike rides during the summer as a form of exercise, as well as a mode of transportation during the school year. While riding to class one day, I removed one of my hands from the handlebars while slowing towards an intersection, and hit a bump that send me tumbling off the bike. While riding a bicycle on a road, one is supposed to remove a hand from the handlebars in order to indicate turning. This made me think: “What if bikes had turn signals, just like cars?”

Circuit Design

While personally relevant, the idea for a Bike Turn Signal was not original to me. A user on Circuit Digest named Saddam had posted an example of a breadboarded circuit to achieve this result, which can be found here. This design served as a great starting point for me, though I ended up making some modifications.

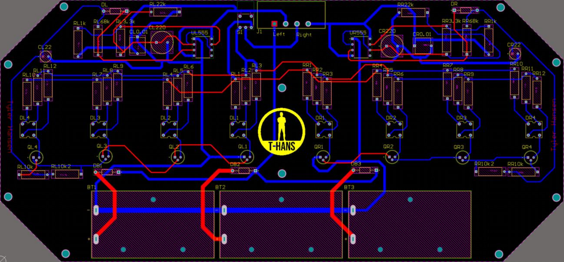
First, the circuit was duplicated to enable conditions for both right and left turn signals. To match, two momentary push buttons to be mounted on the handlebars were implemented to trigger each circuit. Then, I added two more 9V batteries to improve the system’s battery life. The single color LEDs were replaced with RGB LEDs, as well as a switch to change them between being blue and yellow to improve visibility for different conditions.

Now for the technical details: This circuit is driven by a 555 timer implemented in the astable configuration. This produces a periodic squarewave output that feeds into a series of NPN transistors that trigger each other sequentially, with a delay between each implemented via an RC circuit. Each transistor outputs to one of the RGB LEDs. Thus, the system illuminates sequentially in the direction that the user is turning.

Key Takeaways

  1. PCB design using Altium Designer

  2. Component selection

  3. PCB troubleshooting and alteration

  4. Parallel battery protection

Previous
Previous

Blast 'Em Bop-It

Next
Next

Hercules Sled